“我受市委书记喻文同志的委托,代表市委市政府向你的大爱之举表示感谢!”1月30日上午,汨罗市委常委、组织部长杨峰在汨罗市红十字会会见了汨罗市保食洁消毒配送中心负责人许辉,向她的慷慨捐赠表达诚挚的谢意。

许辉是平江人,在汨罗经营一家碗筷消毒公司。疫情发生后,她第一时间通过多种途径购买到上万只口罩和4吨消毒原液,全部捐给了一线民警、市卫健局和环卫处。“我的厂子开在汨罗,对汨罗人民有很深的感情,了解到疫情防控物资紧缺的情况后,我们想办法购买了一点物资,捐赠出来,表示一下我们的心意。”许辉表示。

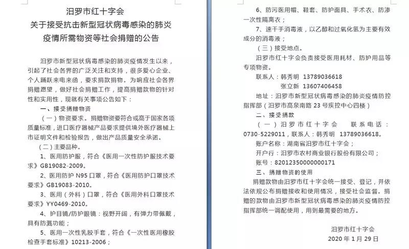
据悉,新型冠状病毒感染的肺炎疫情发生以来,引起了社会各界的广泛关注和支持,汨罗市很多爱心企业、爱心人士纷纷来电来函,要求捐款捐物。为响应社会各界捐赠愿望,做好社会捐赠工作,提高捐赠款物的针对性和实用性,我市决定捐赠款物由汨罗市红十字会统一接受、登记,并依法依规公布捐赠接收和使用情况,接受社会监督。捐赠的款物由汨罗市新型冠状病毒感染的肺炎疫情防控指挥部统一调配使用,确保用到疫情防控最需要的地方。
作者:湖南省红十字会